Machine Learning has lot of algorithms and to be precise it is always challenging to come up with right algorithm for a model. I have seen many learners and experienced people who use multiple algorithms while evaluating a model and whichever gives good prediction, they consider that as best algorithm.
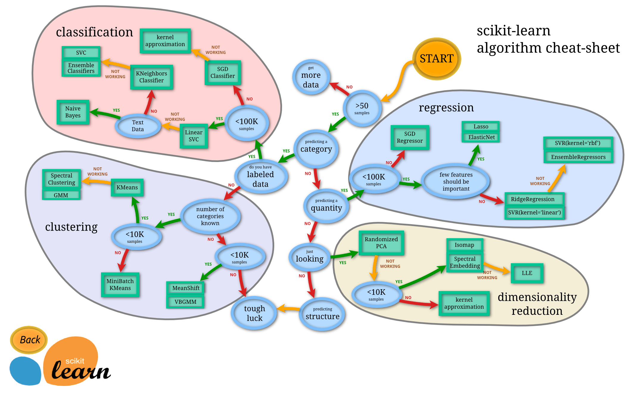
I have found below two cheatsheets from Scikit-learn and Microsoft which is really helpful in recalling classification, regression, clustering algorithms. Moreover, it will help you decide the most suited algorithms as per the dataset you have. I do agree that it doesn’t cover all algorithms but its good to start with.
There is another cheatsheet for Machine Learning tips which includes following:

